Datei:ToolOrientation4thAxis.JPG

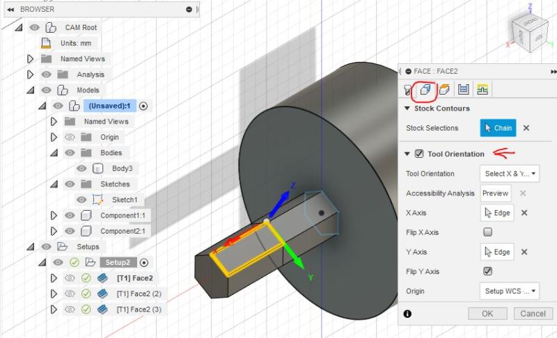
Version vom 21. August 2022, 01:04 Uhr von BerndH (Diskussion | Beiträge) (Einstellung der Werkzeugausrichtung für 2D-Fräsvorgänge mit Hilfe der Rotationsachse.)
(Unterschied) ← Nächstältere Version | Aktuelle Version (Unterschied) | Nächstjüngere Version → (Unterschied)

Originaldatei(853 × 518 Pixel, Dateigröße: 76 KB, MIME-Typ: image/jpeg)

Beschreibung

Einstellung der Werkzeugausrichtung für 2D-Fräsvorgänge mit Hilfe der Rotationsachse.

Dateiversionen

Klicke auf einen Zeitpunkt, um diese Version zu laden.

Version vomVorschaubildMaßeBenutzerKommentar
aktuell01:04, 21. Aug. 2022Vorschaubild der Version vom 01:04, 21. Aug. 2022853 × 518 (76 KB)BerndH (Diskussion | Beiträge)Einstellung der Werkzeugausrichtung für 2D-Fräsvorgänge mit Hilfe der Rotationsachse.

Die folgende Seite verwendet diese Datei:

Metadaten